壬基酚 并非辛基酚的简单升级,解析两者的核心差异
壬基酚与壬基酚聚氧乙烯醚 性质、应用与环境争议
壬基酚抗体 监测环境内分泌干扰物的前沿工具
壬基酚聚氧乙烯醚 工业领域的“万能胶”及其潜在隐忧
壬基酚 工业应用与环境隐忧
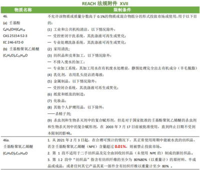
壬基酚禁令生效 2023年3月1日起国内将停产停用壬基酚类产品
壬基酚与壬基酚一乙氧基盐 性质、应用与环境隐忧
壬基酚 一种广泛使用且备受争议的工业化学品
探究外源性灰色分离的壬基酚分子结构
壬基酚聚氧乙烯醚 工业界的“万能胶”与争议之源
供应NP-10(吉化)壬基酚聚氧乙烯醚 现货供应的高效非离子表面活性剂与济南乳化剂
壬基酚与二壬基酚 化学特性、应用与潜在风险
壬基酚 一种广泛存在但需警惕的环境污染物
食品包装中壬基酚等物质检测方法的研究
Weston705抗氧剂 高效、环保,不含壬基酚的新型解决方案
壬基酚的分子结构及其特性分析
壬基酚聚氧乙烯醚(NPEOs) 从壬基酚衍生的非离子表面活性剂及其环境与健康影响
壬基酚聚氧乙烯醚NP-8.6 从“盘亚枧油”看乳化剂的特性与应用
德国汉姆NP-10壬基酚聚氧乙烯醚 三江与盘亚乳化剂中的核心成分及其应用解析
2023年3月1日起,国内壬基酚类产品停产停用,化工行业迎来环保新规
如若转载,请注明出处:http://www.jiafengchem.com/product/